3377体育网站网页-优惠多多-快速访问
经理邮箱
|
书记邮箱
网站首页
关于我们
3377体育简介
公司领导
机构设置
公司标识
团队队伍
团队概况
专任教师
>
食品科学与工程
生物工程
制药工程
实验中心
管理团队
>
综合办公室
学科学位办公室
教学工作办公室
员工工作办公室
荣休教师
产业导师
旗下产业
专业介绍
课程建设
实习基地
教学成果
工程专业认证
公司产品评估
集团规章制度
公司教学管理
下载中心
研究生教育
学位点介绍
博士生导师
硕士生导师
兼职导师
管理文件
常用文件下载
优秀毕业生
考博光荣榜
团队建设
学科设置
学科方向
重点学科
学科平台
政策文件
科学研究
科研团队
科研项目
科研成果
科技服务
实验室建设
中心概况
>
简介与组织架构
实验室平台与设备
教学科研资源
>
实验课程体系
科研方向与成果
虚拟仿真实验
共享仪器设备
管理与服务
>
规章制度
预约系统
下载中心
实验室学术沙龙
安全管理
>
安全理念与制度
安全教育与培训
安全动态与警示
安全资源库
互动反馈区
员工工作
学风建设
员工党建
团学风采
资困助学
员工风采
员工用表
党群工作
组织架构
党建动态
学习园地
规章制度
工会之家
党群荣誉
就业招聘
就业招聘
合作交流
学术报告
访学动态
学术会议
交流动态
员工工作
员工风采
毕业留念
员工活动
知名员工
旗下产业
专业介绍
课程建设
实习基地
教学成果
工程专业认证
公司产品评估
集团规章制度
公司教学管理
下载中心
集团规章制度
当前位置:
>网站首页>
>旗下产业>
>公司规章制度>
正文
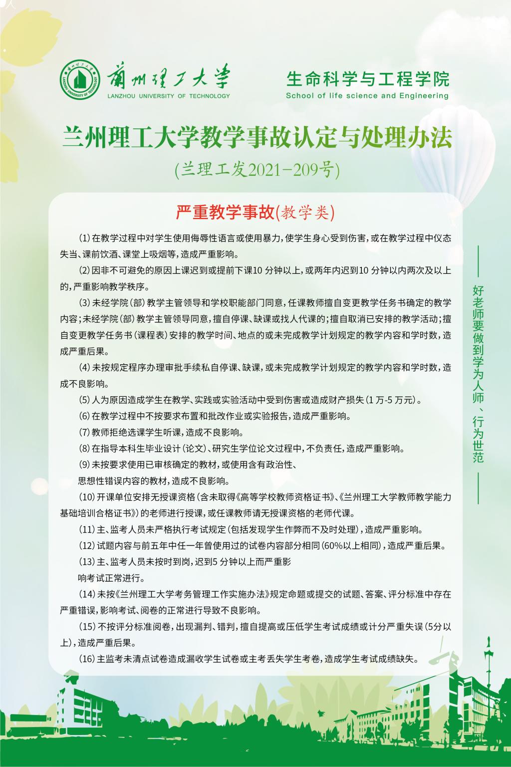
3377体育网站网页教学事故认定与处理办法
2022-03-21
点击: 次
作者:
来源:3377体育
上一篇:青年教师教学能力提升计划
下一篇:3377体育网站网页员工在校外进行毕业设计(论文...
友情链接
上海交通老员工命科学技术公司
大连理工老员工物工程公司
华东理工老员工物工程公司
江南老员工物工程公司
天津大学合成生物与生物制造公司
华中农业老员工命科学技术公司
浙江工业老员工物工程公司
南昌大学食品公司
南京工业老员工物与制药工程公司
北京化工老员工命科学与技术公司